腾讯向 GitHub 发函要求下架微信聊天记录导出项目

腾讯向 GitHub 发函要求下架微信聊天记录导出项目

腾讯已正式向 GitHub 发出 DMCA 投诉函,要求平台下架一批允许用户导出或分析自己微信聊天记录的开源项目。此次投诉涉及 30 多个相关仓库,其中包括拥有数千 Star 的成熟项目 WeChat Clean,该项目维护者已表示在法律压力下停止维护。

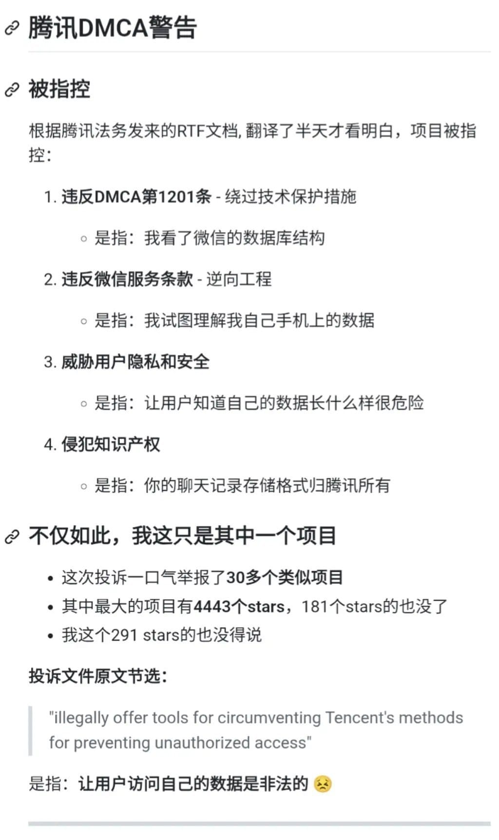
腾讯在投诉中提出四项指控:违反 DMCA 第 1201 条绕过技术保护措施、违反微信服务条款构成逆向工程、威胁用户隐私与安全,以及侵犯腾讯知识产权。投诉文件中明确表示,用户访问自己的聊天记录数据被认定为"非法的未授权访问",聊天记录存储格式归腾讯所有。GitHub 依据 DMCA 机制已先行下架相关仓库。